杭绍台高速大盘山隧道钻爆开挖设备配置与聚能光面爆破工艺研究
21世纪初,70%的隧道是用钻爆法建成的。随着隧道施工机械化进程的加快,对于Ⅱ级、Ⅲ级围岩占比较多的长大隧道,必须以三臂凿岩台车等大型机械为代表,进行机械化配套施工,以保证隧道施工质量与安全。三臂凿岩台车作为采用钻爆法凿岩的重要施工装备,具有效率高、安全性能佳等优势,多用于Ⅱ级、Ⅲ级硬质围岩。
1 工程概况
杭绍台高速全长约162.3km,是穿越浙江省地质断裂带最多、地质最复杂的山区髙速公路,全线桥隧比达到80.3%。大盘山隧道是杭绍台高速公路的控制性工程,隧道以Ⅲ级围岩为主。
该隧道机械配套入场施工,机械开挖采用4台徐工三臂凿岩台车,配置1台维保集装箱,配置12名司钻人员、3名维保人员。
2 隧道开挖施工管理办法
2.1 项目机构设置及制度
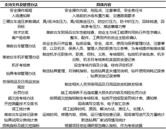
组建凿岩台车专业化管理团队,健全管理制度,要求保养工作不能流于形式,要具体化、报表化、标准化,层层监督落实。其中,对操作机手按照规程进行严格约束考核,主要对台车机手的出勤、超欠挖、钻具损耗、误工情况进行统计,针对性地提出奖励和考核管理办法,以提高操作机手施工积极性。凿岩台车专业管理团队支持文件及管理办法如表1所示。

2.2 操作机手及维保人员考核标准
根据表1管理办法对操作机手进行相关考核管理,要求操作机手专业而求精,针对单位时间内完成的钻眼数量和材料消耗进行标准考核,优于标准规定部分进行奖励,低于标准要求部分进行惩罚,以提高操作机手的工作积极性。不同围岩等级下凿岩台车钻具、火工品消耗指导指标分别如表2、表3所示。


不同围岩情况下最大超挖量要求控制在15cm,欠挖量控制在0,炮眼残孔率控制在90%,顺接率控制在5cm,平整度和错台要求控制在15cm。
针对维修保养工制定相关班次维修保养管理规定,制定班次、周、月保养制度及相关奖励考核管理办法,使台车作业循环完好率达100%,台车作业循环利用率达100%。同时,实施洞内维保、洞外维保和定期强制维保制度。
3 光面爆破施工工艺
3.1 聚能光面爆破原理
聚能光面爆破技术是在传统光面爆破技术的基础上发展起来的一项新技术,其原理为在炮眼中安装专用线性聚能药管,替代常规爆破药卷和传爆线,利用线性聚能药管产生的粒子射流动能、髙压爆破气体应力及气楔���用,形成平整圆顺的开挖轮廓面,对控制超欠挖贿良好效果,有效提高了施工质量和经济效益。聚能管主要组成、聚能光面爆破原理分别如图1、图2所示。


3.2 聚能光面爆破优势
相较传统爆虹艺,聚能管光面爆破斯以下优势:
(1)少打眼,少装药,减少50%周边钻孔量,节省10%~20%的炸药、45%的雷管、80%~100%的导爆索、15%~20%的喷浆料。
(2)缩短时间,每循环钻孔、装药、喷浆时间为1.5~2.0h。
(3)利用水沙袋替代炮泥,可顶替一节炸药,高效封堵,减少炮烟。
(4)显著减少对围岩的扰动,光面效果好,排险少,岩性差时减少超挖量,控制巷道成型;岩性完整时眼痕率可达90%以上,巷道成型好,拱顶稳定,不塌方、不渗水。
(5)光爆效果好,围岩平整,曲面圆滑,在一个面上铺设防水板和二衬,防水与二衬之间无空隙,防水效果好。
(6)将布孔方式优化成多排掏槽布孔,单次掘进深度可以提高10%~15%。
4 隧道钻爆开挖保障方案
4.1 建立凿岩台车维保服务站
现场标配一个凿岩台车维保服务集装箱,箱内配置全套台车、凿岩机维修专用工具,如焊机、压管机、液压泵站、切割机、空压机、清洗池等大型工具,方便台车快速实现维修保养。
4.2 制订凿岩台车易损易耗件返修方案
现场制订钻具凿岩机备件等易损易耗件返修方案,和专业钻具厂家联合,开展钻头修磨、钻杆返修、凿岩机零部件(钎尾环、铜套、氮气隔膜)国产化替代,大幅降低凿岩台车费用,提高利润。
4.3 标准化凿岩台车开挖数据库
在施工过程中形成台车开挖易损易耗真实台账与周报,形成施工保养、故障及损耗全记录,全工期监控施工效率、施工成本,制定考核指标,为台车施工提供进一步指导。
4.4 综合进尺管理效果
该隧道为高速公路双车道隧道,分为左洞和右洞,两个隧洞分别用一台凿岩台车作为主力开挖设备,第苎台设备根据施工组织分别进入左、右洞进行双机并打,省时高效,平均一个断面施工用时2h,每天两个隧洞加起来可以掘进4~6个施工循环。施工7个多月,左洞进尺为1671m,右洞进尺为1686m,单月平均进尺超过200m。
5 钻爆超欠挖控制效果分析
超欠挖现象控制良好,超挖值在15cm左右。超欠挖施工现场控制效果如图3所示。

6 结束语
杭绍台高速大盘山隧道通过三臂凿岩台车机械化开挖,形成机械开挖施工配置方案,建立一套完整有效的设备、操作机手、维保人员管理制度和流程,切实提高了机械化开挖进尺效率、质量和效果。徐工能源有效管理整个机械化开挖团队,形成自主规范的三臂凿岩台车开挖团队、管理办法、报表数据库、施工进尺综合管理方法等,保证大盘山隧道保质保量、安全高效施工,建立了浙江省隧道机械化施工样板。该项目团队最终荣获2017年度“浙江省美丽班组”荣誉称号,为国内隧道机械化开挖、钻爆一体化施工树立了优秀典范。